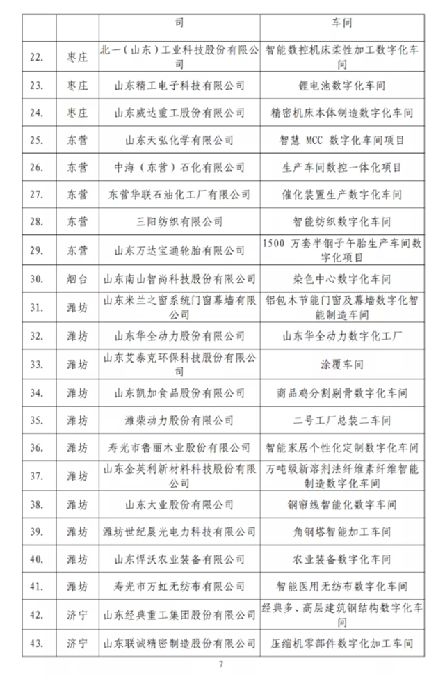
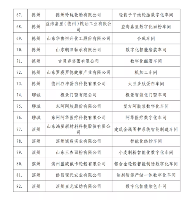
近日,省工信厅印发《关于公布2021年山东省智能工厂和数字化车间名单的通知》,我市威海宝威新材料科技有限公司等15家企业入选,占全省总量的10.5%,入选数量位居全省第三位。其中,山东威达机械股份有限公司等11家企业入选省级数字化车间,占全省总量的13.4%,与潍坊市并列全省第一位。







市工信局将进一步加大对智能工厂和数字化车间建设的指导支持力度,在已认定53家市级智能工厂和数字化车间(含无人工厂、无人车间)及首批15家省级智能工厂和数字化车间的基础上,深入开展智能制造攻坚突破专项行动,及时总结推广企业先进经验和典型做法,推动新一代信息技术与制造业深度融合,加快制造业数字化、网络化、智能化转型升级,努力实现制造业高质量发展。(来源:威海工信 )




