为贯彻落实《山东省教育厅关于做好2022年义务教育招生入学工作的通知》(鲁教基函〔2022〕23号)《威海市教育局关于转发鲁教基函〔2022〕23号文件做好2022年义务教育招生入学工作的通知》(威教基函〔2022〕8号)的文件精神,2022年环翠区义务教育学校招生入学工作坚持“划片招生、免试就近、整体调控、统筹安排”的原则,切实维护广大适龄儿童少年入学权益。
招生对象
1. 小学招生对象:环翠区户籍及外来务工人员随迁子女年满6周岁的适龄儿童。
2. 初中招生对象:环翠区户籍及外来务工人员随迁子女的小学应届毕业生。
招生安排
2022年,环翠区持续推进义务教育招生入学“一网通办”,升级完善义务教育招生入学平台,通过网上入学报名、证件现场确认、录取结果查询一体化管理的模式,实现与公安、自然资源、人力资源社会保障、市场监管等多部门数据资源共享,为招生入学提供更便捷服务。城区中小学新生入学证件由环翠区教体局组织现场确认;镇(街)中小学由镇(街)政府牵头,各初中校组织实施。
招生政策
(一)严格落实招生政策
1.保障适龄儿童入学。根据《义务教育法》《山东省义务教育条例》的规定,凡年满6周岁的儿童,其父母或其他法定监护人应当依法保证其按时入学,接受并完成义务教育。
2.坚持控制班额招生。严格执行义务教育适龄儿童少年免试入学规定,按照省定班额小学每班不超过45人,初中每班不超过50人招生。根据生源总数、学校分布、学校规模、招生能力等,科学划定各学校招生区域,确保适龄儿童少年免试就近(或相对就近)入学。
3.严格控制跨区入学。根据市政府专题会议纪要的规定,高新区户籍居民子女和经开区户籍居民子女符合到古寨中小学、环翠中学、新苑学校、张村镇和羊亭镇部分学校就读的,由高新区、经开区教育分局负责证件审核后,统一报环翠区教体局备案,并发放入学通知书。不符合会议纪要规定的高新区、经开区、临港区户籍居民子女仍按原划定区域入学,不得跨区择校。若户口是经开区、高新区、临港区在环翠区有房产,可以在环翠区报名,但需服从调剂;环翠区内无房产,不得在环翠区报名入学。
4.规范民办学校招生。威海市第二实验小学、威海大光华学校的招生工作纳入环翠区教育和体育局统一管理,与公办学校同步进行。当报名人数超过招生计划数,实行电脑随机派位录取;报名人数未超过招生计划数,实行直接录取;剩余的学位,经市教育局审核,面向中心城区招生。
(二)严格入学资格审查
5.环翠户籍居民子女入学。环翠区户籍居民子女入学,需上传户口本和环翠区房产证(含不动产登记证、正规购房合同及交款收据、拆迁协议及交款收据)的原件,优先安排房户一致且房产权利人为法定监护人的子女;对空挂户口、租房落户、挂靠户口的子女入学,根据所在招生区域学校的招生能力、落户时间(或挂靠时间)、挂靠类型等统筹安排入学。
6.外来务工人员随迁子女入学。外来务工人员随迁子女入学,需上传户口本和环翠区房产证(含不动产登记证、正规购房合同及交款手续、拆迁协议及交款手续)的原件;需上传户口本、同一法定监护人在环翠区的正式居住证、劳动合同(或营业执照)、缴纳社保单据(或区市场监管局备案的年检材料、区税务局备案的纳税材料)。依法保障外来务工人员子女接受义务教育,根据学位实际情况,结合提交的有效证件,统筹安排入学。
7.外籍子女入学。外籍子女入学需上传子女的护照、签证,子女关系证明并提供汉语解释,法定监护人在环翠区派出所办理的外国人员居留证、环翠区房产证以及环翠区务工的相关材料等,就近(或相对就近)安排到具有接收外籍子女资质的学校就读。
(三)保障特殊群体受教育权利
8.保障残疾儿童少年入学。大力推进融合教育,优先采用普通学校随班就读的方式,就近就便安排轻度适龄残疾儿童少年接受义务教育;对不能随班就读的中、重度残疾儿童少年开展送教上门服务,依法保障其接受普通教育权利。
9.保障特殊家庭子女入学。对符合条件的各级高层次人才子女、烈士子女、驻威现役军人子女、公安英模、因公牺牲伤残警察子女、立功受奖抗击新冠肺炎疫情一线人员子女及其他各类优抚对象,在不超省定班额标准的前提下,同等条件按照有关规定给予优先安排。
(四)严格落实控辍保学责任
10.做好控辍保学工作。严格落实《义务教育法》《未成年人保护法》《山东省义务教育条例》等法律规定,父母或者其他法定监护人无正当理由,未送适龄儿童少年入学接受义务教育或造成辍学,情节严重或构成犯罪的,要依法追究法律责任。建立失学辍学书面报告、联控联保和劝返复学工作机制,切实履行义务教育控辍保学法定职责,做好疑似失学辍学适龄儿童情况排查和劝返复学工作,保障适龄儿童少年接受义务教育权利。
(五)严禁违规招生行为
11.严格落实纪律要求。遵守义务教育免试入学政策,不采取任何形式的笔试、面试、面谈、考查或擅自附加其他任何条件招生。不得在开学前后采取考试或变相考试方式分班。全面取消各类特长生招生,严禁以特长生名义违规招生。严禁宣传、炒作中考“状元”和升学率。严禁“人籍分离、学籍造假、空挂学籍”等违规招收学生行为。严禁民办学校提前组织招生,掐尖招生以及各种违规招生宣传。
12.加大违规查处力度。规范做好招生入学工作,维护正常招生秩序,保障教育公平。严格审查报名证件的真实性,与多部门联合,实现数据资源共享,通过大数据比对的方式,确保报名信息真实有效。对弄虚作假、伪造证件等干扰招生秩序的行为,一经查实,需服从调剂入学安排,并协同相关部门依法追究责任。
时间安排
8月29日,登录环翠区中小学招生入学服务平台“公办学校结果查询”或“个人中心—入学详情”,查询新生入学录取学校。
8月30日,中小学一年级新生持电子版新生入学录取通知书(或自行打印入学通知书)到录取学校报到。报到时,须严格遵守疫情防控标准,佩戴口罩、测量体温、出示健康码、不聚集、保持安全距离。
9月1日,环翠区中小学开学。
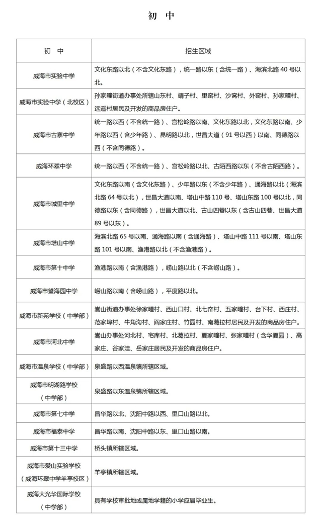
环翠区2022年义务教育学校招生入学区域划分


(来源:环翠教体)




