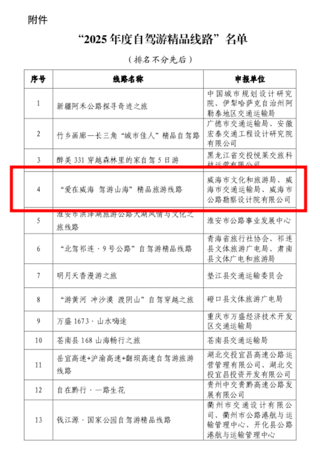
近日,中国公路学会旅游交通工作委员会、中国旅行社协会自驾旅行分会共同公布“2025年度自驾游精品线路”,最终确定20个精品项目。“爱在威海 驾游山海”精品旅游线路成功入选,为全省唯一上榜线路。


“爱在威海 驾游山海”精品旅游线路以千里山海自驾旅游公路为纽带,以“四季”为核心脉络,贴合不同季节的自然与人文特色,打造主题鲜明的自驾线路,实现“季季有主题、线线有特色”。四条线路覆盖全年,整合“山海岛泉湾”资源,实现“自驾+观光+体验+文化+康养”多维度融合,为游客提供差异化、沉浸式的自驾旅游体验。

“春暖花开 初见威海”
【自然景观】涵盖小石岛、猫头山、成山头等海岸风光,搭配樱花湖、蒲公英花海、金鸡菊花海等春日花海,山海与花景交融。
【人文特色】途经刘公岛、谷牧旧居,感受历史底蕴与红色文化;韩乐坊展现韩式风情,东楮岛村保留传统渔村风貌。
【体验活动】可在东浦湾房车驿站体验房车住宿,小螺号成长乐园适合亲子互动,北环海路自驾饱览海岸春色。
【特色住宿】东浦湾·房车驿站、那香海·英伦风情驿站,提供多元化住宿选择。
“蓝色热恋 激情威海”
【自然景观】火炬八街、国际海水浴场、那香海钻石沙滩等优质海滨资源,海驴岛海岛风光独特,桑沟湾、爱伦湾海洋牧场尽显海洋生态。
【人文特色】刘公岛承载历史记忆,马石山十勇士纪念馆传承红色精神,胶东乳娘驿站传递人文温情。
【体验活动】国际海水浴场戏水、37度帆船帆板运动、赶海驿站赶海、海洋牧场采摘,夏季水上运动与亲海体验丰富。
【特色住宿】东浦湾房车营地、海螺湾小螺号驿站,适配夏季自驾露营需求。
“金秋重逢 相知威海”
【自然景观】北环海路秋日海岸风光,凤凰湖生态园、南海公园秋景宜人,昆嵛山、岠嵎山层林尽染,生态景观优越。
【人文特色】中国油画小镇、天和美术馆、新威附路文艺气息浓厚;郭永怀事迹陈列馆、非遗展馆传递文化与精神价值;赤山融合历史文化与人文景观。
【体验活动】益天生态旅游观光园采摘,牡蛎欢乐城品尝秋季海鲜,慈口观温泉民宿享受温泉康养。
【特色住宿】瓦屋石·爱连湾驿站、六度寺·樱红石语驿站、慈口观温泉民宿,兼具舒适与特色。
“表白圣地情暖威海”
【自然景观】樱花湖体育公园、天鹅湖驿站、烟墩角可观赏越冬天鹅,成山头、鸡鸣岛冬日海岸别有韵味。
【人文特色】石岛赤山庙会展现民俗风情,一战华工纪念馆、裕红祥丝绸文博馆、威海民俗文化邨传递历史与民俗文化;刘公岛、华夏城冬日人文景观更显厚重。
【体验活动】恒山滑雪场、威海冰球馆开展冬季冰雪运动,天沐温泉、威高温泉酒店享受温泉暖浴,石岛赤山庙会参与民俗活动。
【特色住宿】天沐温泉康养驿站、威高温泉酒店,以温泉住宿为核心,适配冬季康养需求。
通过线路品牌化建设,威海市文旅局聚焦“山海融合、四季融合、交旅融合、软硬融合”,不断丰富威海全域、全季、全时、全龄旅游度假产品,有效解决长期以来,威海旅游资源分散、淡旺季明显、区域整合程度不深、高端休闲度假产品不够等实际问题。下一步,威海将持续强化区域优质文旅资源整合,促进新业态和新产品的多元化融合,进一步做好自驾旅游的结合文章。(来源:中国公路学会旅游交通工作委员会)




