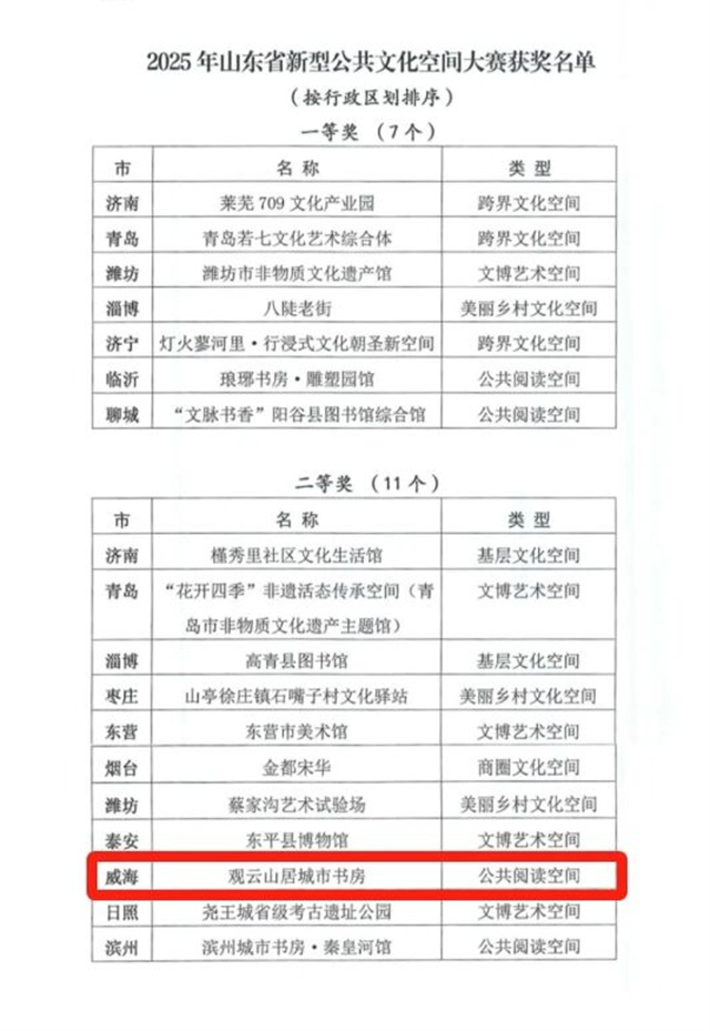
近日,山东省文化和旅游厅公布了2025年山东省新型公共文化空间大赛获奖名单,文登区观云山居城市书房荣获二等奖。
观云山居城市书房位于威海市文登区圣经山路与文昌路交汇处,地处城东核心,周边小区密集,人流众多,服务范围广泛。书房接待面积650平方米,环境典雅,以莫兰迪色系为主调,营造出简洁优雅的阅读氛围,周边围合庭院随季节变换色彩,搭配惬意的休息平台,形成完美的室外阅读空间。书房空间布局合理,分为接待茶饮区、阅览区、展览区、多功能厅和茶室五个区域,能够满足市民各类活动需求。书房藏书近万册,配套设施齐全,为读者提供了极大便利。

自2020年7月开放以来,书房通过开展各类公益活动,如读书会、观影、书画展、专题讲座等,为市民提供了广阔的学习与交流平台,已成为文登地区的重要文化地标与公益文化平台。书房年均开展活动50余场次,参与群众达3000余人次,年接待读者超3万人次,让越来越多的市民享受高品质公共文化产品和服务,为地方文化建设、文化传播方面作出了重要贡献。

文登区观云山居城市书房将以此为契机,持续深耕文化服务、优化空间体验,让新型文化空间焕发更强活力,助力文登区文化事业蓬勃发展,为深化全民阅读、传承城市文脉贡献更多力量。(来源:文登文旅)







